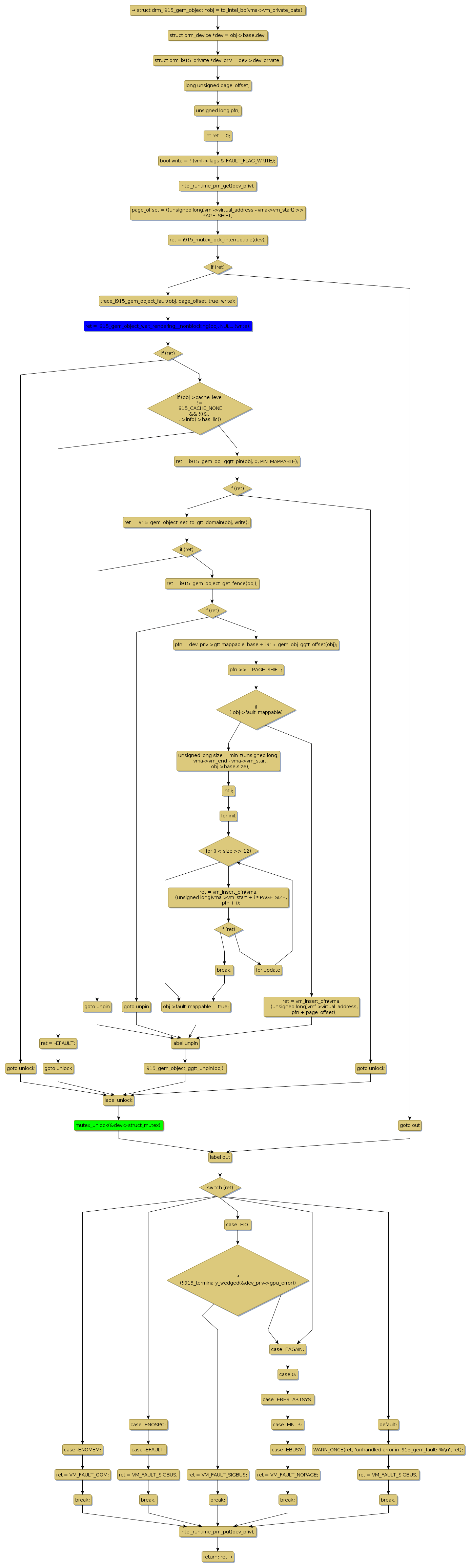
Instance Verification Kit (IVK)
mutex lock @ [36828+31+/linux-3.19-rc1/drivers/gpu/drm/i915/i915_gem.c]
Instance Signature: struct_mutex
|
The Matching Pair Graph:
|
|
Function Name
|
Control Flow Graph (CFG)
|
Events Flow Graph (EFG)
|
Source Correspondence
|
|
i915_gem_fault
|
|
|
[41577+14+/linux-3.19-rc1/drivers/gpu/drm/i915/i915_gem.c]
|
|
i915_gem_object_wait_rendering__nonblocking
|
|
|
[35976+43+/linux-3.19-rc1/drivers/gpu/drm/i915/i915_gem.c]
|
|
i915_gem_set_domain_ioctl
|
|
|
[37078+25+/linux-3.19-rc1/drivers/gpu/drm/i915/i915_gem.c]
|